全球ESG监管浪潮下,中国企业的挑战与机遇
编辑: 时间:2025-07-17
中国作为全球最大出口国,面临着前所未有的挑战与机遇。2024年,我国的出口总额达到3.58万亿美元,涵盖机电产品、高新技术、纺织服装、化工等多个领域。随着全球对可持续发展的关注不断增强,中国企业不仅要应对日益严峻的环境、社会和治理(ESG)监管要求,还需灵活应对各国法规的变化。因此,企业提升合规意识与能力,将ESG理念深度融入战略和日常运营,提升透明度和可持续发展实践,已成为在国际市场中保持竞争力的关键。中国企业主动应对ESG挑战并推动可持续发展,有助于在全球价值链中巩固地位,抓住新兴发展机遇。
表 中国主要出口产品数量与价值

(数据来源:中国海关总署)

一、主要市场ESG合规要求与影响分析
当前,中国出口企业正处于ESG合规要求由境内主体向全球价值链上游延伸的关键过渡期,原本面向境内主体的ESG义务,正通过商业合作、供应商评审等形式逐步传导至全球价值链中的上游企业。本文选取与中国出口关联度高且ESG立法进展较快的欧盟、美国、英国、日本和澳大利亚五大重点市场,从法规体系、适用范围与核心义务三个维度,系统梳理其代表性法规及核心要求,为企业进入不同区域市场提供合规建议。
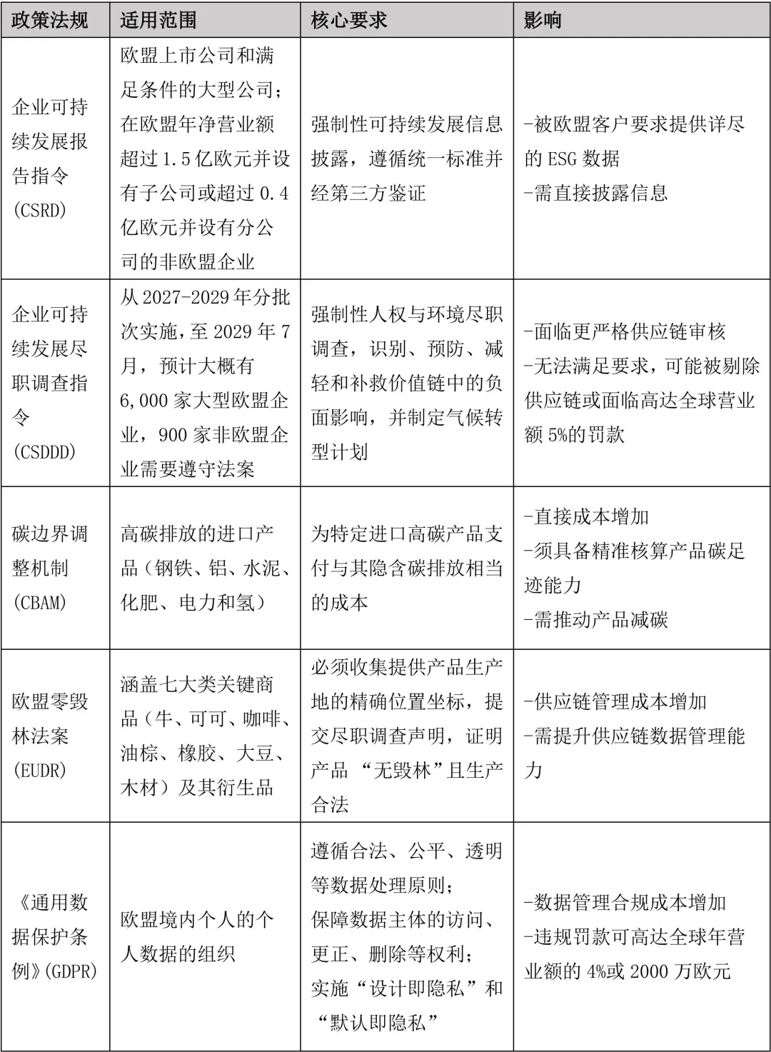
欧盟
|从报告到行动,打造全面ESG监管体系
欧盟近年来持续完善ESG监管体系,形成了覆盖企业经营、供应链管理、产品环境属性等多个层面的制度框架。其核心逻辑是从“报告义务”延伸至“行动义务”,从企业自身运营穿透至整个价值链。最终实现对进入欧盟市场的产品进行全生命周期的可持续性管控。
2025年2月,欧盟委员会发布了《综合简化法案》(Omnibus Simplification Package),虽然该法案减轻了部分企业(尤其是中小企业)的报告和尽调义务,但中国作为欧盟最大出口国,中国企业依然可能面临来自下游客户的严格ESG审核要求。欧盟客户,特别是大型企业和行业领导者,通常会提前采取更高的供应链标准,以应对日益严格的法规和市场压力,从而确保其产品和服务符合最新的可持续发展目标。

中诚信绿金建议:欧盟的ESG监管呈现“从信息到行动、从企业到价值链”的一体化趋势。建议中国企业提前建立针对欧盟法规的系统响应机制,特别是在组织层面设立专门职能,统筹CSRD、CSDDD、CBAM、EUDR等法规要求的协调实施,避免因法规碎片带来的重复投入与标准冲突,确保长期对欧业务的稳定性和适应性。
美国
|监管呈现碎片化,多层次法规带来合规挑战
与欧盟统一立法推进不同,美国ESG监管呈现出联邦弱、州主导、议题分散的特点。美国证券交易委员会(SEC)于2024年提出强制披露气候风险与温室气体排放的规则,并将其分阶段于2025年起生效,但因法律诉讼在同年4月被暂停。2025年3月,SEC又进一步宣布不再为该规则进行法律辩护,虽未正式废除,但其执行处于不确定状态。而与此相对,加州等州法却在同步推进气候与隐私等ESG法规,对在美企业提出了新的区域合规挑战。

中诚信绿金建议:对于在美经营的中国企业而言,联邦——州“双轨制”监管环境意味着合规重点不在统一框架,而在精准应对。建议企业对所在州(特别是加州)的法规变化建立快速响应机制,重点关注碳披露声明的真实性、碳抵消信息的核查可追溯性,以及消费者隐私权的合规义务。同时,强化内部合规文档留痕,以应对可能发生的行政调查或集体诉讼风险。
其他关键市场
|与全球基准对齐
除欧美外,其他主要出口市场也在积极构建自身的ESG监管体系,尽管制度形态各异,但普遍呈现出向国际通行标准看齐的趋势。

中诚信绿金建议:除欧美之外,英国、日本、澳大利亚等主要出口市场正逐步构建ESG监管体系,虽路径不同,但在三个方面呈现出明显共性: ①多数国家均采纳IFRS可持续披露要求,统一报告结构成为共识; ②在人权领域,原有“声明式”要求正向强制性尽职调查与处罚机制过渡; ③气候信息披露和碳排风险管理成为新立法重点,尤其是在澳大利亚等资源密集型国家。 基于以上变化,建议企业将“ESG报告”、“人权合规”、“气候治理”作为三大优先能力模块,提前设立责任机制、梳理数据口径,并加强对出口国家法规草案和行业指引的持续跟踪,在实际市场环境中,即便相关规定尚未立法,客户、资本方和行业标准已在先行,忽视这些“软性要求”同样可能影响合作、评级与声誉。

二、出海企业的ESG实施要点与合规挑战
当前,各国的ESG法规框架虽然立法路径各异,但在核心要求上存在显著的共性,主要集中在五个关键领域:信息披露、供应链尽职调查、产品合规、数据与网络安全、人权保护与员工多元化。这些领域不仅是监管的重点,也是企业建立高效ESG管理体系的基础支柱。
信息披露
信息披露是多数ESG法规的起点,其核心不在“是否披露”,而在“哪些信息必须披露,以及这些信息是否真实、可比、可验证”。当前监管重点聚焦于气候风险管理、温室气体排放、治理架构、员工和供应链相关指标等。企业面临的挑战,不是格式填写,而是如何从内部和上下游系统中获取可审核的数据,完成一份经得起问责的报告。

供应链尽职调查
供应链尽职调查,不只是写一份政策声明,而是企业需要对供应链中的人权、环保等问题承担实际责任。根据欧盟CSDDD、英国和澳大利亚的现代奴隶制法案,企业一旦在供应链中被发现存在强迫劳动、童工或环境破坏行为,即便是下游企业,也可能被追责。对于多数中国制造业企业而言,供应链层级深、链条长,上游信息不透明,合规难点已从“企业自己做没做”转向“你的供应商做没做”。

产品合规
产品合规已从“成品是否达标”演变为“产品的每一个组分和生命周期阶段是否都合规”,越来越多的监管要求企业对产品从原料到回收的整个价值链负责。企业面临的真正壁垒不再是应对最终环节的抽检,而是要理解目标市场的技术标准、合规路径,还要建立跨部门协作机制,将研发、采购、品控到售后各环节的数据整合成一套系统化的合规能力,而非应付式整改。

数据与网络安全
数据与网络安全已从防御外部攻击转向了对内、对外的全链路数据治理。在《通用数据保护条例》(GDPR)、《加州消费者隐私法案》(CCPA/CPRA)等法规和AI应用的双重压力下,监管的目光不再只停留在“有没有装防火墙”,而是穿透到“数据如何跨境、被谁使用、因何目的处理”。对于在海外运营的科技、电商、游戏等数据密集型企业,将数据视为一种受监管资产,整合建立一个权责清晰、符合各区域监管要求的数据治理体系迫在眉睫。

人权保护与员工多元化
人权保护与员工多元化,已不再是企业社会责任报告中的点缀,而是关乎市场准入、融资和人才吸引力的硬性指标。其核心已从“有没有发布政策”,升级为“是否有健全的申诉机制和可衡量的标准”。对企业而言,重塑从招聘、晋升到薪酬和日常管理的每一个环节,根除其中可能存在的系统性偏见,营造一个多元、公平和包容的工作环境。


三、分析及建议
多国ESG监管已进入强制化与标准化阶段,对信息披露、尽职调查和产品碳足迹等提出更高要求。中国企业如果仍停留在被动应对和报告填表,将难以应对审查趋严、责任下沉的监管趋势。为更好地应对以上挑战,建议企业首先将ESG理念深度融入战略与运营全链条,从顶层设计开始构建系统性的ESG管理体系;其次,应主动提升ESG信息披露的质量与透明度,不仅满足基础的合规性披露要求,更要结合目标市场的监管细则,并通过第三方鉴证增强ESG信息公信力;最后,对全球ESG监管动态的前瞻性分析,建立跨部门的监管跟踪机制,及时解读最新政策,以推动企业从“被动合规”向“主动引领”转变,确保在复杂多变的国际环境中保持市场竞争力与长期发展优势。
作者:何艾洁 审核:徐逸
