EN

公司动态

中诚信绿金4个项目入选广东省2025年度全省绿色金融改革创新推广案例

编辑:   时间:2025-07-16

近日,中国人民银行广东省分行、中共广东省委金融委员会办公室、广东省发展和改革委员会、广东省工业和信息化厅、广东省生态环境厅、广东省林业局、中共广州市委金融委员会办公室七部门联合发布《关于发布2025年度全省绿色金融改革创新推广案例的通报》(广东银发〔2025〕71号),正式公布50项年度优秀创新案例。中诚信绿金凭借在绿色金融标准建设、数据服务及科技赋能领域的卓越创新,共有四个项目成功入选,彰显了其在推动广东绿色金融改革创新中的关键作用与领先地位。

此次入选的四个项目精准聚焦绿色金融发展的核心需求与前沿领域:

1

“标准共建+市场运作+生态协同”机制助力南沙打造特色气候投融资新模式

延续并深化了在气候投融资领域的成功实践,通过建立多方协同机制,为南沙特色气候投融资模式提供了重要支撑。

2

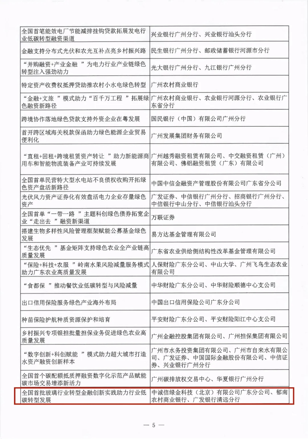
全国首批玻璃行业转型金融创新实践助力行业低碳转型发展

首次将动态评估模型与行业量化指标结合,填补国内玻璃行业转型金融空白;创新“整体转型评估+流动资金支持”模式,支持企业系统转型。

3

全国首笔ESG数据跨境交易开辟绿色数据跨境流动新路径

推动国内外ESG数据标准对接融合与统一互认,为优化投资决策流程、促进ESG投资及资本市场数据交易应用提供借鉴。

4

智能管理系统赋能绿色金融服务提质增效

通过智能化管理系统提升绿色金融业务识别、管理和服务效率,为金融机构绿色化运营提供了科技解决方案。


未来,中诚信绿金将继续深化绿色金融产品与服务创新,充分发挥自身在数据、科技和智库方面的综合优势,推动更多创新成果落地,为粤港澳大湾区及全国绿色低碳转型注入可持续的金融动能。

undefined
undefined
undefined



关注我们随时收到最新讯息

联系我们

地址:北京市东城区朝阳门内大街南竹杆胡同2号银河SOHO-D座 50531

电话:010-66428877

邮箱:cuizixiao@ccxr.com.cn