厦门发布ESG行动方案,区域ESG规划布局再升级
编辑: 时间:2025-05-20
2025年4月27日,厦门市发展和改革委员会等多部门联合发布《厦门市环境、社会和治理(ESG)发展行动方案(2025—2027年)》(以下简称《方案》),继上海、北京、苏州、深圳后,成为第五个发布ESG规划的城市,ESG正成为中国城市高质量发展的新关键词。
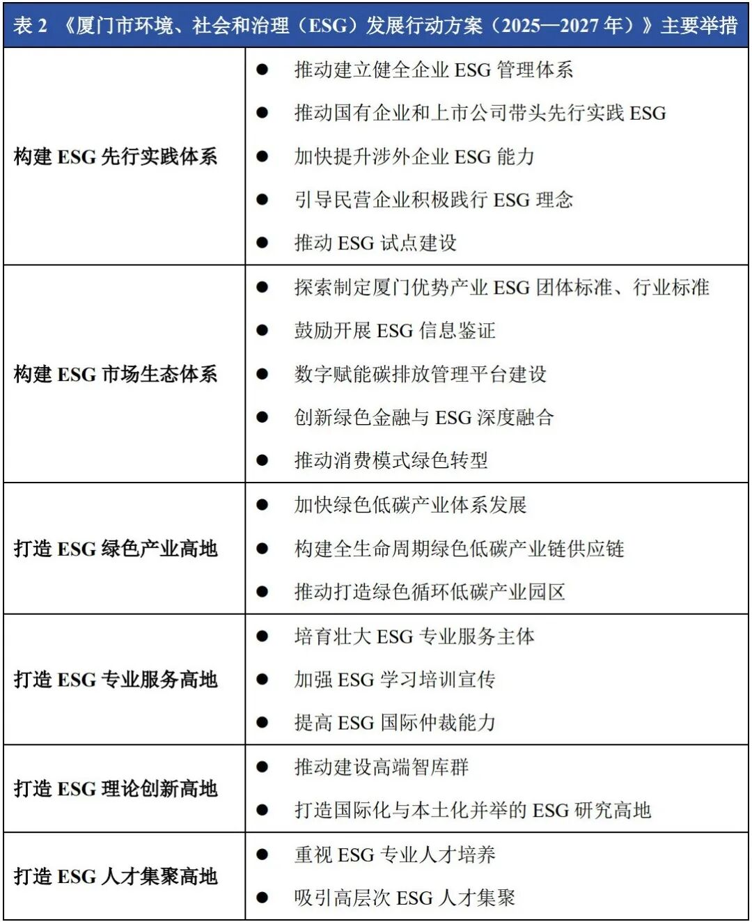
《方案》明确提出厦门ESG发展“124”总体架构:以建成“ESG发展全国领先城市”为目标,构建ESG先行实践体系、ESG市场生态体系,打造ESG绿色产业高地、ESG专业服务高地、ESG理论创新高地、ESG人才集聚高地。《方案》提出,到2027年,厦门将实现全市ESG社会认知度显著提升,ESG政策体系逐步完善,生态体系加快形成,建成ESG发展全国领先城市。

为确保目标落实,厦门市同步强化协调推进、责任落实和跟踪问效机制,推动政府、企业、智库等多方协同,构建常态化的ESG推进体系。

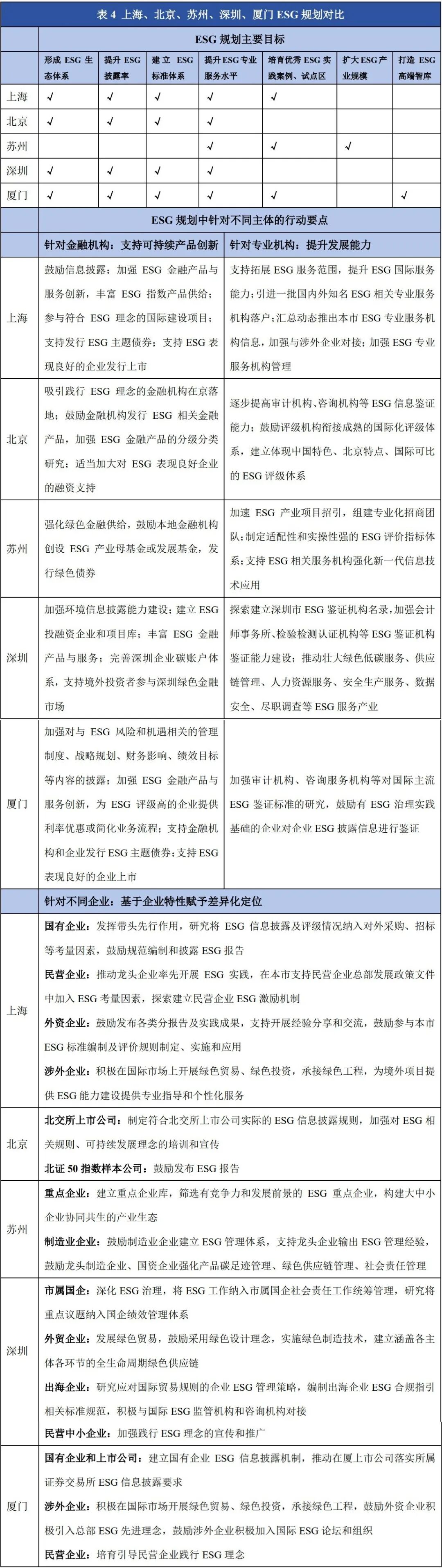
2024-2025年,上海、苏州、北京、深圳等城市陆续出台地方ESG发展规划,各城市以不同的区域定位,依托特定城市资源,打造差异化ESG发展路径。


从规划具体内容对比可以看出,ESG规划作为区域ESG发展的指引性文件,均以提升城市ESG治理能力、赋能企业ESG实践水平为核心,聚焦于完善城市可持续发展生态体系,其建设目标一致性强,因此基于目标提出的举措普遍围绕ESG基础设施建设、ESG标准体系完善、金融产品赋能、专业机构培育等方面布局,整体可归纳为以下六方面的共性方向:
1、以提升ESG披露率作为重要发展目标。多地设定具体目标,如上海、厦门力争涉外国企控股上市公司100%披露;北京、厦门争取上市公司披露率达70%;深圳聚焦市属和重点行业企业,披露率分别达100%和60%;苏州则通过奖励机制鼓励园区企业规范披露。
2、探索制定ESG标准体系,支持各类组织积极参与国内外标准的制定,推动ESG信息披露、鉴证、评级标准化发展。
3、重视金融产品和服务对ESG发展的促进作用,鼓励金融机构加强ESG金融产品创新与服务创新,为ESG表现优秀的企业提供流程简化等优先服务,为中小企业ESG应用实践提供融资便利。
4、强调专业人才和专业服务机构的培育和引进,鼓励扩大ESG理念相关宣传,推动各界交流合作,吸引ESG高层次人才聚集。
5、鼓励企业优化ESG管理,通过深化ESG治理、完善ESG管理体系,建立内部ESG目标,持续提升ESG绩效管理,健全企业ESG建设。
6、率先打造ESG试点区域,选择科创产业集聚区、自贸区等区域推动ESG创新试点,探索ESG模式创新、产品创新等,发挥示范引领作用,以点带面促进整体ESG建设水平提高。
五个城市ESG行动方案虽共享“治理升级——产业转型”的底层目标,但不同城市的资源优势、发展重点、产业配套等各有不同,厦门是重视生态与人居环境的国际花园城市,与金融中心上海、政治中心北京、科技创新中心深圳以及集中产业园区建设的苏州定位各不相同,其ESG规划的实践举措各有侧重,整体可归纳为以下五点:
1、厦门注重绿色产业的打造,培育引进绿色低碳的新产业,探索构建绿色低碳产业链供应链,打造绿色产业园区,并积极扩大绿色消费,推动消费模式与本地支柱产业共同绿色转型;重视ESG理论创新,立足科研优势,打造ESG高端智库,建设国际ESG交流平台,提高ESG国际仲裁能力,提高涉外法律服务水平。
2、深圳为科技创新中心和改革开放前沿,突出粤港澳大湾区协同,并强调ESG数据资源的重要性,探索构建深圳、香港、澳门ESG标准和评价互认体系,并开展ESG相关公共数据授权运营,健全ESG数据公共服务基础设施,扩大ESG数据资源供给,推动ESG数据开发利用,用数智化赋能ESG,契合人工智能发展趋势。
3、苏州集中建设自身产业园区,为ESG发展提供明确资金支持,为ESG信息披露表现优秀的企业、在园区落户的ESG项目、获得“ESG产业特色楼宇(产业园)”认证等的企业给予金额的资金奖励,并成立各类ESG研究中心、苏州ESG研究中心和产业ESG联盟。
4、北京作为全国的政治中心和文化中心,发挥政府引领作用,鼓励区政府将ESG理念纳入政府投资项目考虑因素当中、将ESG评级水平纳入招投标评分指标体系,探索将供应商ESG评级水平作为政府采购项目中的评审加分因素,并支持城市副中心开展ESG创新发展试点,促进京津冀ESG协同发展。
5、上海作为在国际贸易中具有重要地位的金融中心,以涉外企业为行动方案主体,强调出海,支持与“一带一路”共建国家相关机构和企业在ESG领域加强合作,为国际ESG业务给予支持,着力扩大国际影响力。
ESG作为推动城市治理现代化的重要抓手,已成为地方政府提升竞争力与实现高质量发展的核心议题。面向下一阶段,我们建议城市管理者应从政策导向迈向执行精度,推动ESG从“文件蓝图”走向“场景落地”,在ESG的落地实践当中城市管理者应当重点关注以下四方面:
1、指标体系要“分层分类”。聚焦关键产业链,结合城市主导产业、国企/上市公司结构,构建差异化的ESG指标矩阵,增强可操作性与比较性。
2、数据支撑要“标准统一”。构建城市级ESG数据基础设施,推动披露平台、评级体系和监管机制协同,实现“数据即治理”的制度闭环。
3、政策工具要“分梯度赋能”。对标企业规模、治理能力与行业特征,设置多级激励路径,从引导规范到扶优培强,形成兼顾广度与深度的推进节奏。
4、服务生态要“系统性建设”。加快本地ESG服务机构培育,推动产学研金协同,加设培训机制与资源联动机制,夯实ESG长期治理基础。
ESG作为推动高质量发展的核心抓手,正从城市试点经验升维为国家治理能力。上海、苏州、北京、深圳、厦门的先行实践为其他城市提供了可参考的范式,城市管理者需强化顶层设计思维,将ESG深度融入区域发展战略,将ESG嵌入城市发展的核心逻辑与治理工具箱中,通过差异化指标分层施策,跨域协同破除标准壁垒,同时夯实人才、技术与服务生态支撑,推动试点经验向全国制度体系转化,以“地方创新——国家统筹”双向联动,构建兼具国际规则兼容性与本土实践适应性的可持续发展范式,为中国在全球绿色治理竞争中提供系统性解决方案。
作者:杨青宜 审核:徐逸
