《非上市中小企业自愿可持续信息披露标准》解读
编辑: 时间:2025-04-09

2024年末,欧洲财务报告咨询组(EFRAG)发布《非上市中小企业自愿可持续信息披露标准》(以下简称为“《自愿标准(VSME)》”),辅助中小企业满足链主企业、金融机构或投资者要求的可持续信息披露工作。

适用企业范围
原《企业可持续发展报告指令(CSRD)》要求大型企业、上市中小企业强制披露可持续信息,而今年2月欧盟可持续法规简化方案提案提出,计划缩减《企业可持续发展报告指令(CSRD)》适用范围,仅要求大型企业披露可持续发展信息,并提出以《自愿标准(VSME)》为基础进一步优化欧盟的可持续信息自愿披露标准,填补大型企业之外ESG信息披露指南的空白,为员工不足1000名的企业圈定可持续信息披露范围、提供指导帮助。
《自愿标准(VSME)》适用的范围包括个体经营、非法人企业和上市微型企业,以及如下类型企业:

若简化提案通过,原《企业可持续发展报告指令(CSRD)》第3阶段上市中小企业、员工少于1000名的大型企业将从强制要求披露转变为自愿披露,欧盟将在《自愿标准(VSME)》基础上,未来以授权法案的形式发布自愿可持续信息披露标准,《自愿标准(VSME)》主要内容适用的企业范围预计将大幅扩大:


信息披露要求
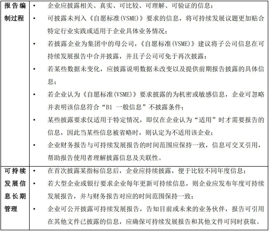
按照《自愿标准(VSME)》,企业应披露在不同时期对社会、环境产生或可能产生的正面或负面影响,以及环境或社会议题如何在不同时期给企业财务状况、财务表现、现金流造成的影响或潜在影响。企业在报告编制过程和可持续发展信息长期管理中应遵循以下要求:


标准框架内容
《自愿标准(VSME)》不是法律规定,其核心作用是为中小企业提供一套可参考的披露指南,其附录B列示了标准的主要内容和适用于中小企业的可持续发展议题主题清单。《自愿标准(VSME)》充分考虑中小企业规模、人员等情况,调整为与之相匹配的信息披露要求,实现企业方便披露、降低报告负担。同时,该标准尽可能满足外部机构问卷调研、采集ESG数据的需要,并且帮助中小企业识别可持续发展管理漏洞,加强竞争力、增长发展韧性。依据可持续信息法规简化提案内容,欧盟希望将金融机构、大型企业对中小企业可持续信息需求限制在可持续信息自愿披露标准内,帮助中小企业减轻可持续信息披露负担。
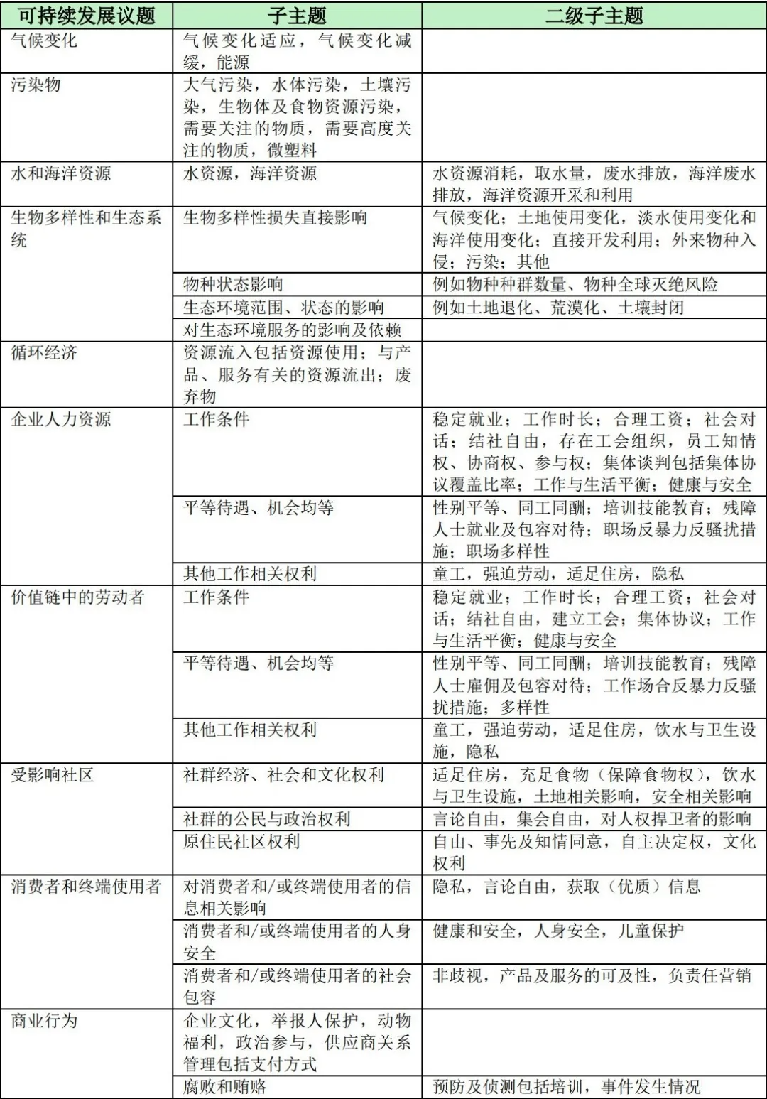
《自愿标准(VSME)》附录B

《自愿标准(VSME)》包含了基础模块(B1-B11议题)、综合模块(C1-C9议题)以及对应的指南说明。基础模块是适用于微型企业的披露范围,也是其他类型企业的最低披露要求;综合模块为在B1-B11议题基础上增加的数据点,可以满足银行、投资人、大型企业客户更详细的信息诉求。基础模块是使用综合模块的先决条件,因此非上市中小企业可选择基础模块,或基础+综合模块的要求完整披露可持续发展信息。如果企业想披露更多综合信息,可以选择基础模块并融入一些综合模块要求进行披露。



对我国政策制定的启发
目前阶段,我国可持续发展报告披露标准主要聚焦于上市公司群体,财政部等九部委发布的《企业可持续披露准则——基本准则(试行)》提供了较为宏观、框架性的指导,适用的企业范围尚未确定。欧盟《自愿标准(VSME)》结合中小企业规模、业务情况列示了对利益相关方核心的ESG议题和指标,也为对可持续发展信息了解不足、披露要求掌握程度有限的中小企业提供了详细说明与参考,并且在以下几方面具有特色和参考价值,可以为我国标准制定提供有益借鉴:
指标清晰、指导明确。《自愿标准(VSME)》可读性强,为中小企业提供了基本的环境、社会有关用语的解释说明及有关网址,明确计算公式并逐步指导企业如何计算披露信息。标准附有附录A名词解释、附录B可参考的可持续议题清单、附录C资本市场报告使用者数据需求对应表,为企业与可持续信息报告使用者的沟通交流扫清障碍,提供便利;
融会贯通、参考性强。《自愿标准(VSME)》连接了企业与资本市场,将可持续金融标准、欧盟通用的行业分类标准NACE联系串联,极大方便中小企业快速对多项标准的理解和应用,例如水体/气体/固体污染物分类标准、《欧盟金融基准指标法规》(EU Benchmark Regulation)、金融机构报告披露标准(SFDR)、欧洲银行信息披露标准(EBA Pillar 3)、特定行业环保法律等;
监管合力、特点突出。《自愿标准(VSME)》连接了企业与欧盟其他监管机制,将具有欧盟地区特色的绿色、环保等管理体系相关联,如欧洲绿色电力证书(企业可查看来源担保证书GO“绿证”或标有电力来源的电费账单计算可再生能源电力使用量)、欧盟生态标签制度(EU Ecolabel Product,企业可披露取得的可持续相关认证信息)、欧盟生态管理和审计计划(EMAS,企业可参考EMAS使用说明获取所属行业运营造成的环境影响,开展环境信息披露)等,将可持续发展管理全方面地融入企业日常业务经营中,帮助企业建立在欧盟地区不同板块事务的联系。
作者:李悦
审核:周美灵
