可持续类贷款的发展情况与建议
编辑: 时间:2024-07-03
本期 /看点
可持续类贷款的发展
自“双碳”目标提出以来,我国绿色金融蓬勃发展,以绿色贷款和可持续发展挂钩贷款为首的可持续类贷款也逐渐成为重要的绿色金融工具之一,为实现资源节约型、环境友好型社会和实现社会可持续发展提供助力。近几年,绿色贷款和可持续发展挂钩贷款均处于增速发展阶段,规模有望在未来持续扩大,充分发挥金融机构优化资源配置的作用推动绿色转型发展。 国际绿色贷款和可持续发展挂钩贷款的规则要求 2018年3月,贷款市场协会和亚太区贸易市场协会联合发布《绿色贷款原则》,将绿色贷款提供了合格的绿色项目清单,并设定四大核心要素:资金使用、项目评估和筛选、资金管理、信息披露。2019年3月,亚太贷款市场协会、贷款市场协会及银团贷款与交易协会共同推出《可持续发展挂钩贷款原则》,为贷款人、借款人、第三方的可持续发展贷款实践提供指导和框架,设立五大核心要素:关键绩效指标(KPI)的选择、可持续发展绩效目标(SPT)的校验、贷款特性、信息披露及验证。 国内绿色贷款和可持续发展挂钩贷款的规则差异 不同于国际范围普遍遵循的《绿色贷款原则》与《可持续发展挂钩贷款原则》,国内目前尚无统一的绿色贷款及可持续发展挂钩贷款规则标准。仅不同监管机构制定了相应的绿色贷款统计范围——《绿色贷款专项统计制度》、《绿色融资统计制度》;可持续发展挂钩贷款则以《可持续发展挂钩贷款原则》作为重要规范性文件,着重参考国际上的市场实践。 国内绿色贷款和可持续发展挂钩贷款案例分析 华晨东亚汽车金融有限公司绿色银团贷款; 日照银行推动多笔“蓝色+可持续发展挂钩”双贴标贷款落地; 中远海运能源运输股份有限公司15亿元人民币可持续发展挂钩(ESG)中期流动资金银团贷款; 济宁市正创矿产资源开发有限公司可持续发展挂钩银行贷款。 绿色贷款和可持续发展挂钩贷款发展建议 近年来,绿色贷款与可持续发展挂钩贷款发展形势迅猛,而相比于国际市场,国内实践仍相对较少,国内市场指导规则及配套机制仍待完善;同时应加大监管对可持续类贷款的支持力度,发挥本土市场积极性,加强政策支持和激励力度,引导更多资金流向绿色低碳领域;此外,第三方机构应充分发挥自身作用,加强自身专业资质的培养与审核,加强风险管理与贷款信息透明度,完善信息披露机制,防止计量和披露不准确或者夸大事实而导致出现的假贴标现象。
一、可持续类贷款的发展 可持续金融伴随可持续发展而起,在现代经济活动中进行有效资金调配使社会资源重点流向更加清洁、绿色、健康、安全和更具韧性的领域,在推动实现经济效益和社会价值的一致、财务价值和非财务价值的统筹中扮演了重要角色。自可持续金融概念提出以来,以可持续发展为主题的金融市场产品迅速增多。其中贷款作为重要的金融工具逐渐在可持续领域发挥重要作用,绿色贷款、可持续发展挂钩贷款、社会责任贷款、碳减排贷款、转型贷款等纷纷依托各自产品特色为可持续的项目或企业提供金融支持。 在可持续金融当中,我国最为关注环境主题。自“双碳”目标提出以来,绿色金融蓬勃发展,以绿色贷款和可持续发展挂钩贷款为首的可持续类贷款也逐渐成为重要的绿色金融工具之一,为实现资源节约型、环境友好型社会和实现社会可持续发展提供助力。近几年,绿色贷款和可持续发展挂钩贷款均处于增速发展阶段,规模有望在未来持续扩大,充分发挥金融机构优化资源配置的作用推动绿色转型发展。
(一)绿色贷款的发展 绿色贷款(Green Loans, GL)指在金融机构的贷款业务中,考虑环境可持续性因素,将资金投入于低碳、环保和可再生能源等绿色产业领域的贷款形式。国际上,绿色贷款的概念最早起源于联邦德国1947年成立的世界上第一家政策性环保银行,而后随着《赤道原则》等具有国际影响力的行业准则的实施,融资过程中模糊的环境标准被明确化、具体化,绿色贷款逐步成为增进企业节能减排、调整产业结构、应对气候变化的重要经济手段。2018年3月,贷款市场协会和亚太区贸易市场协会联合发布《绿色贷款原则》(Green Loan Principles)(以下简称“GLP”),为金融机构的绿色贷款业务发展提供了高标准的指导框架。其主要参考《绿色债券原则》(Green Bond Principles),从四个方面制定标准框架,包括资金用途、项目评估和筛选、资金管理和信息披露,详细列出了符合标准的绿色项目类型,对贷款资金的管理和制度约束做出了明确要求,可有效引导金融机构通过发放绿色贷款,使资金流向绿色产业。为促进绿色贷款产品的开发并加强流程完整性,GLP分别于2021年2月、2023年2月进行修订更新,不断明确符合要求的金融产品及分类,反映不断变化的市场实践结果。 在国内,绿色贷款相关政策最早由环保总局、中国人民银行、原银监会于2007年7月30日在《关于落实环保政策法规防范信贷风险的意见》中联合提出,要求各金融机构加强信贷管理工作和环保的协调配合,强化环境监督管理。而后,原银监会先后制定了《绿色信贷指引》(银监办发[2012]4号)和《绿色信贷统计制度》(银监办发[2013]185号),确定了中国绿色信贷政策体系的框架,要求各家银行对所涉及的环境、安全重大风险企业贷款和节能环保项目及服务贷款进行统计;2018年3月,中国人民银行印发《绿色贷款专项统计制度》(银发[2018]10号),并于2019年参考国家发展改革委等联合印发的《绿色产业指导目录(2019年版)》对其进行修订,基本采用《绿色产业指导目录(2019年版)》的主要框架与标准;2020年7月,原银保监会在《绿色信贷统计制度》的基础上印发了《绿色融资专项统计制度》,参考《绿色产业指导目录(2019年版)》整体框架并对部分子项目进行调整,将统计范围拓宽至表内外融资。我国绿色信贷标准逐渐完善,在监管体系方面已经形成了规范的顶层设计、统计分类制度、考核评价体系和激励机制的政策框架。 根据中国人民银行统计数据显示,截至2023年末,我国本外币绿色贷款余额30.08万亿元,同比增长36.5%,高于各项贷款增速26.4个百分点,比年初增加8.48万亿元,规模已位居世界第一。此外,在“双碳”目标背景及央行的政策支持下,我国推出专门针对碳减排项目的贷款,指资金专门用于碳减排领域,产生一定的碳减排效益(详见中诚信绿金2023年年报“碳减排支持工具的发展现状与建议”)。截至2023年末,投向具有直接和间接碳减排效益项目的贷款分别为10.43万亿元和9.81万亿元,合计占绿色贷款的67.3%。绿色贷款是中国绿色金融发展中起步最早、发展最快、政策体系最为成熟的产品,正呈现稳定增长态势,有效助力金融机构应对环境和社会风险、提升国际竞争力、贯彻落实“双碳”战略,是实现资源节约型、环境友好型社会和实现社会可持续发展的有力抓手。
(二)可持续发展挂钩贷款的发展 可持续发展挂钩贷款(Sustainability Linked Loans,SLL)是由国际市场自律组织推出、发行并指引的一种创新绿色金融理念,旨在通过将贷款成本与借款人在环境、社会、公司治理等方面相关的可持续发展绩效目标挂钩,借助激励机制促进并支持更多有助于环境和社会可持续发展的商业活动增长,为经济和社会的长远健康发展注入新动能。自2017年4月荷兰国际集团向飞利浦提供了10亿欧元的首笔可持续发展挂钩贷款以来,该金融工具所获得的关注度不断上升。2019年3月,亚太贷款市场协会、贷款市场协会及银团贷款与交易协会共同推出《可持续发展挂钩贷款原则》(Sustainability Linked Loan Principles)(以下简称“SLLP”),为贷款人、借款人、第三方的可持续发展贷款实践提供指导和框架,是可持续发展贷款发展里程中重要的规范性文件。上述三家机构分别于2021年5月及2023年2月结合最新实践对SLLP进行了更新,促进了可持续发展挂钩贷款的快速发展。 可持续发展挂钩贷款不同于一般绿色贷款,与可持续发展挂钩债券类似,具有不限定资金用途、可以基于可持续发展表现获得贷款条件奖励或处罚的优势,适用于任何有意愿提升可持续发展水平的借款人,因此适用范围更加广泛,自推出以来便快速发展。根据环境金融网数据统计,自2017年首笔可持续发展挂钩贷款发放至2023年8月,全球共计发放了可持续发展挂钩贷款1820笔,规模1.4万亿美元。从各年度情况来看,可持续发展挂钩贷款从2017年47亿美元起步,2018和2019年发展迅猛,规模分别同比增长10倍和3倍,并于2019年首次超过绿色贷款规模。2021年至2022年,可持续发展挂钩贷款年度发放量持续扩大,2022年以2倍增速突破6600亿美元,规模和活跃度在广义的绿色金融债务市场中呈现逐年增长态势。2023年度,全球范围内可持续发展挂钩贷款发放规模相较2022年略有下降,但仍作为贷款市场中重要的可持续融资形式深受借款人与贷款人喜爱。 我国可持续发展挂钩贷款起步略晚于全球,但自“双碳”目标提出以来,我国绿色金融蓬勃发展,可持续发展挂钩贷款逐步成为其中重要的绿色金融工具,对支持经济活动中包含高碳产业在内的非绿色产业转型起到积极作用,充分发挥了金融机构优化资源配置的作用,激励借款人更多地投入到与可持续发展相关的商业活动,引导资金流向绿色可持续发展领域。
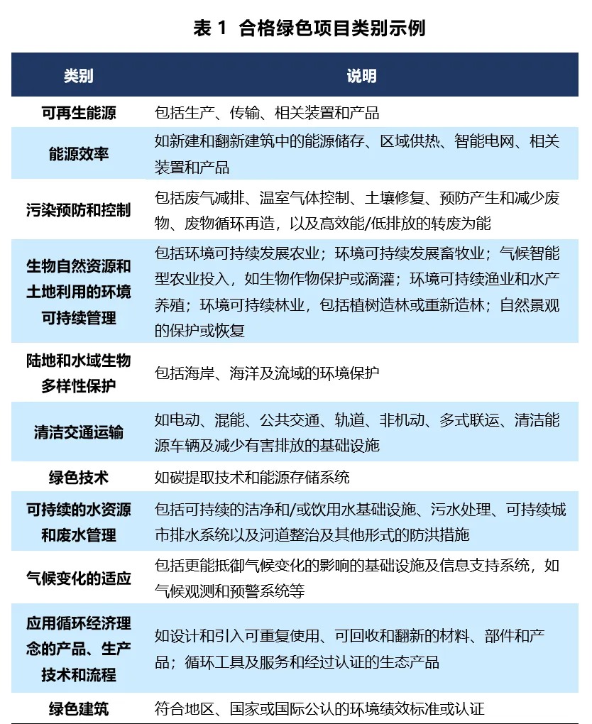
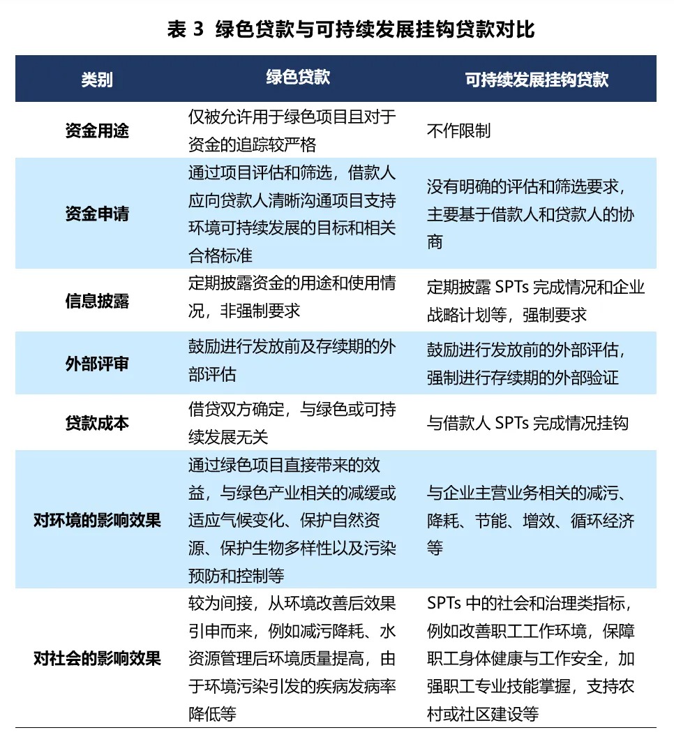
二、国际绿色贷款和可持续发展挂钩贷款的规则要求 (一)国际绿色贷款规则要求 GLP将绿色贷款定义为资金专用于为新增及/或现有合格绿色项目提供部分/全部融资或再融资的各类型贷款工具。其四大核心要素包括:资金使用、项目评估和筛选、资金管理、信息披露。 1、绿色贷款的资金用途必须为符合要求的绿色项目。GLP中明确认可数个符合绿色项目资格的概括性项目类别(如表1所示),这些类别有助于实现减缓或适应气候变化、保护自然资源、保护生物多样性以及污染预防和控制的环境目标。依照GLP要求,所有使用资金的绿色项目及其明确的环境效益需要在融资文件中做适当描述。在可行的情况下,借款人需要对环境效益进行评估和量化。 符合条件的绿色项目类别(排名不分先后)可能包括但不限于: 2、绿色贷款的借款人须向贷款人明确沟通项目评估和筛选流程,内容包括绿色项目可实现的环境可持续发展目标、借款人评估项目所属绿色项目类别的合规流程、经官方认证或与市场分类一致的相关绿色标准或排除标准、借款人识别和管理与相关项目有关的环境和社会风险等。 3、借款人应保持资金管理的透明度,GLP中规定绿色贷款的资金应存入专项账户,或由借款人以适当方式进行跟踪,且借款人需要于绿色项目贷款和投资运营相关的正式内部流程中证明资金用途与管理方式,以确保贷款资金用于绿色项目。 4、在信息披露方面,借款人需要以年度报告的形式进行资金使用有关信息的披露,内容应包括被分配绿色贷款资金的「绿色项目」清单、项目简要描述、已分配的贷款金额、预期及实际实现(若适用)的环境效益,直到绿色贷款全部提取完毕(循环贷款即指贷款到期),并在发生重大变动时主动及时更新。 (二)国际可持续发展挂钩贷款规则要求 可持续发展挂钩贷款对贷款种类、融资主体和贷款用途均无限制要求。可持续发展挂钩贷款可以是任何类型的贷款融资,例如定期贷款、循环贷款或其他类型的信贷。在借款主体方面,任何符合金融机构贷款基本要求的借款人,均可进行可持续发展挂钩贷款融资。在资金用途方面,不限制用于绿色项目,可以为一般公司用途,用于公司日常生产经营周转、偿还债务等。根据SLLP,可持续发展挂钩贷款包括五大核心要素:关键绩效指标(KPI)的选择、可持续发展绩效目标(SPT)的校验、贷款特性、信息披露、验证。 1、关键绩效指标(KPI)的选择,应以与借款人经营活动中所涉及的环境、社会和治理方面(ESG)相关的目标密切相关为首要原则,根据借款人的长期表现设置指标。此外,指标设定应当可被定量计算、量化,以便进行后续验证。 常见的关键绩效指标(KPI)包括但不限于以下示例: 2、可持续发展绩效目标(SPT)是对关键绩效指标(KPI)的量化评估目标,具体由借款人和金融机构协商确定,应该按照高标准、高要求设定,以激励借款人在贷款存续期间改善其可持续发展表现,同时应明确目标达成时限,指标可按时间节点进行量化考核。 3、在贷款特性方面,可持续发展挂钩贷款的财务结果与借款人是否完成SPT(s)相关,可采取奖励措施或惩罚措施,例如借款人实现了预先设定的SPT,则相关贷款协议下初设的贷款利率下调,反之保持不变或升高。 4、在信息披露方面,SLLP要求借款人每年向参与贷款机构披露一次SPTs相关信息,鼓励借款人通过年度报告或企业社会责任报告等给予公开。披露的内容需包括该年度SPTs的完成情况、SPTs与主营业务的相关性情况、对贷款特性的影响。 5、在验证方面,贷款存续期内SLLP要求借款人聘请具有相关专业知识的外部机构就关键绩效指标的可持续发展绩效目标表现开展评估认证并出具验证报告,验证时间由借款人和贷款人协商确定,直到达到贷款的最后一个SPT触发事件停止。 (三)国际绿色与可持续发展挂钩贷款规则要求对比 相比于绿色贷款,可持续发展贷款可应用的行业和项目更广,对资金的限制较少,包容性更强,对借款人的激励性质更强烈。绿色贷款与可持续发展挂钩贷款对比如下表所示: 三、国内绿色贷款与可持续发展挂钩贷款与国际原则的主要差异 不同于国际范围普遍遵循的《绿色贷款原则》,国内目前尚无统一的绿色贷款规则标准,仅由不同监管机构对其支持的绿色贷款制定相应的绿色项目范围,包括国家发展改革委等出台的《绿色产业指导目录(2019年版)》(2024年更新为《绿色低碳转型产业指导目录》)、中国人民银行《绿色贷款专项统计制度》、原中国银保监会《绿色融资统计制度》等,但在资金管理、信息披露方面无具体要求。 为贯彻落实2019年国家发展改革委等有关部门出台的《绿色产业指导目录(2019年版)》,中国人民银行于2019年发布了《中国人民银行关于修订绿色贷款专项统计制度的通知》,将绿色贷款的范围调整与《绿色产业指导目录(2019年版)》一致,主要包括节能环保产业、清洁生产产业、清洁能源产业、生态环境产业、基础设施绿色升级、绿色服务六大一级分类,细分为30项二级分类以及211项三级分类。 2020年,原中国银保监会在《绿色信贷统计制度》的基础上制定了《绿色融资统计制度》,将绿色贷款的统计范围增加与贸易和消费有关的绿色融资,范围扩大到与生产、建设、经营、贸易和消费有关的绿色贷款,指标板块除上述六大领域外新增绿色贸易融资和绿色消费融资,涉及到先进环保装备、新能源及清洁能源设备、绿色交通装备等绿色领域产品的贸易及绿色建筑、新能源汽车的购置等。 随着各类绿色产业发展及相应的政策支持,近几年绿色贷款衍生出诸多细分产品。为推动我国海洋强国建设战略,蓝色贷款在近几年呈现出起步态势,诸多银行开始涉足蓝色金融领域以支持我国海洋经济发展。蓝色贷款是绿色贷款的子品种,指资金用于支持海洋保护和海洋资源可持续利用的项目,其认证范围除了《绿色产业指导目录(2019年版)》、《绿色贷款专项统计制度》和《绿色融资统计制度》外,2021年8月世界自然基金会(WWF)组织起草的《中国蓝色产业指导目录(征求意见稿)》为蓝色项目提供了更为明确的分类参考,助力蓝色贷款认定。此外,为支持国家“双碳”政策部署,中国人民银行于2021年印发《关于设立碳减排支持工具有关事宜的通知》,正式推出碳减排支持工具,用于支持金融机构为碳减排重点领域内具有显著碳减排效应的项目提供优惠利率贷款,支持的重点领域包括清洁能源、节能环保和碳减排技术三个领域共23个细分领域,均为热门的“碳中和”产业领域。 2、国内绿色贷款统计范畴 国际绿色贷款对贷款类型无具体要求,GLP中明确绿色贷款可以为各类型贷款工具和/或备用融资方式(如担保额度、保证额度或信用证),而国内绿色贷款统计的范畴在不同监管机构之间存在差异。 中国人民银行口径的绿色贷款只统计项目类融资、流动资金融资、个人经营性型贷款及票据贴现(商票、银票)。银保监口径对于绿色信贷的统计范畴与银保监《非现场监管报表1104》“各项贷款”口径一致,即对借款人融出货币资金形成的资产,主要包括贷款(含个人贷款)、贸易融资(产业链和供应链融资)、票据融资、融资租赁、从非金融机构买入返售资产、透支、各项垫款、银行承兑汇票、信用证等,以及使用自有资金投资的非金融企业绿色债券。 (二)可持续发展挂钩贷款差异分析 随着2020年国家“碳达峰、碳中和”目标提出后,国内各大银行积极响应并探索推出可持续发展挂钩贷款产品。然而截至目前,我国尚无关于可持续发展挂钩贷款的指导规则与配套机制,其评估与认定仍以亚太贷款市场协会、贷款市场协会及银团贷款与交易协会共同发布的《可持续发展挂钩贷款原则》作为重要规范性文件,着重参考国际上的市场实践。 但我国可持续发展挂钩贷款的KPI选定偏好与国际操作存在一定差异。可持续发展挂钩贷款作为我国转型金融的重要工具,面向大量碳密集、高环境影响的“棕色”行业和企业,有助于推动产业结构绿色化、可持续化转变。受“双碳”背景下行业偏好的影响,我国可持续发展挂钩贷款的借款人通常选用与清洁能源、节约能耗、污染排放相关的环境(E)维度指标,而与国际可持续发展挂钩贷款所选择的KPI领域相比,我国企业鲜有直接使用温室气体减排作为环境维度的可持续绩效。在社会(S)维度,我国可持续发展挂钩贷款的借款人充分结合政策动态及区域规划,与“乡村振兴”、“共同富裕”、“人才强国”相关的挂钩指标凸显出我国特色的可持续发展道路,而国际层面与社会维度相关的产品质量、性别平等和健康、供应链管理等关键绩效指标有待在我国进行深入探索和拓展。 此外,国内可持续发展贷款的挂钩条款惩罚程度相对较轻。例如,部分可持续发展挂钩贷款采用单向利率挂钩机制,即达成绩效目标予以利率调减优惠,未达成绩效目标不实施利率调升惩罚,此类单向奖励机制在借款人未达成可持续发展绩效目标的情况下对其融资成本几乎不产生实质影响,一定程度上失去了促进转型的意义。


四、国内绿色贷款与可持续发展挂钩贷款案例分析 1、华晨东亚汽车金融有限公司绿色银团贷款-符合多项绿色标准的绿色贷款 华晨东亚汽车金融公司(以下简称“华晨东亚汽金”)是由中国银行业监督管理委员会批准成立的汽车金融公司,主营业务为汽车金融业务,为特斯拉、理想、小鹏等新势力新能源汽车品牌等提供金融服务。华晨东亚汽金不断同各大行合作,通过申请绿色及碳中和银团贷款加大新能源纯电动汽车类项目投放。2023年2月,永丰银行、开泰银行和东亚银行筹组的绿色及碳中和银团贷款为华晨东亚汽车金融公司放款首批总计2.35亿元,资金全部用于开展新能源汽车零售贷款业务。该笔贷款结合国内与国际项目标准进行绿色贴标,资金用途贴合GLP、生态环境部等五部委发布的《关于促进应对气候变化投融资的指导意见》、《绿色贷款专项统计制度》、《绿色融资统计制度》、《绿色产业指导目录(2019年版)》及《绿色债券支持项目目录(2021版)》多条目录,推动新能源汽车产业发展,扩大市场影响力。 2、日照银行推动多笔“蓝色+可持续发展挂钩”双贴标贷款落地,助力蓝色经济可持续发展 2023年,日照银行股份有限公司(以下简称“日照银行”)充分发挥沿海区域优势,不断探索海洋经济对于金融支持和服务的需求,持续开发创新产品,落地多笔“蓝色+可持续发展挂钩”双贴标贷款,赋能地方海洋经济绿色高质量发展。9月26日,日照银行为青岛云路特变智能科技有限公司发放贷款1000万元,是全国首笔“蓝色+可持续发展挂钩”双标签贷款,资金专项用于山东省某海上风电项目所需变流器、变压器等关键部件的生产,充分海上风力资源进行发电,有助于可持续地开发蓝色海洋资源,加速沿海地区能源转型,推动资源可持续利用;并将贷款利率与企业“万元营收的用电量”挂钩,引导企业通过绿色转型降低在经营过程中的电能消耗,减少碳排放。 3、中远海运能源运输股份有限公司15亿元人民币可持续发展挂钩(ESG)中期流动资金银团贷款-航运业首单ESG挂钩银团贷款 2023年9月,中国远洋海运集团有限公司所属中远海运能源运输股份有限公司(以下简称“中远海能”)与中国银行上海市分行、中远海运集团财务有限责任公司达成ESG挂钩银团贷款协议,标志我国航运业首单以ESG指标挂钩的银团贷款,期限三年,总额15亿元人民币。中远海能依据自身可持续发展战略规划,从环境(E)和社会(S)两个维度分别遴选出3项关键绩效指标(KPIs),具体包含环境维度下的二氧化碳单位周转排放量、氮氧化物单位周转排放量、有害废弃物单位周转排放量;社会维度下员工受训百分比、因工死亡比率、责任性重特大生产安全事故数量。船舶能源运输业务开展过程中面临的安全风险种类较多,因此安全管理是海上运输行业的重要议题,是航运业业务发展不可忽视的因素,因此安全生产相关的2项社会(S)维度指标也成为了本贷款较为主要的创新点。作为国内航运业ESG管理工作的优秀企业,进行ESG挂钩银团贷款融资将进一步促进中远海能与金融企业合作,创新ESG价值实现,有针对性地完善和提高公司ESG治理工作,降低融资成本进而提升公司价值。 4、济宁市正创矿产资源开发有限公司可持续发展挂钩银行贷款-山东省首笔可持续发展挂钩贷款 济宁正创矿产资源有限公司是一家从事矿区开采治理及环保加工项目的公司,围绕矿区开采及修复的产业链提升矿区绿色化要求,重点推进“开发式治理和环保型加工”的业务模式,减少矿区开采的环境负面影响。2023年1月,恒丰银行成功为济宁市正创矿产资源有限公司发放5亿元中长期可持续发展挂钩贷款,将贷款利率与企业预设关键绩效指标(KPI)——矿山生态修复面积相挂钩,将可持续发展绩效目标(SPT)预设为“2020-2025年累计矿山生态修复面积不少于254亩”,大力改善矿区生态环境和区域农村基础设施。 我国绿色贷款支持的项目领域基本以国内各监管机构绿色项目的类别为主,部分外资银行在进行绿色项目认定时通常还会参考GLP等国际标准,关注国内外绿色项目范围之间的共同点与兼容性,以提升绿色投资行为的国际影响力。国内可持续发展挂钩贷款的借款人行业多元化特征显著,大部分为非绿色行业,并且不局限于企业规模,鼓励任何有意愿提升可持续发展水平的借款人进行可持续发展挂钩贷款融资。同时,关键绩效指标(KPI)随实践发展不断丰富扩充,有利于促进企业多维度可持续发展,提升企业综合ESG表现。
五、绿色贷款与可持续发展挂钩贷款发展建议 加大监管支持力度,发挥本土市场积极性。我国绿色贷款仍具较大发展空间,应进一步发挥绿色贷款在引导相关主体推进绿色转型、促进碳减排方面的积极作用,适当扩大绿色贷款的支持范围,加强政策支持和激励力度,为更多具有碳减排效应的项目提供低成本资金支持,引导更多资金流向绿色低碳领域;同时,金融机构应当优化绿色贷款审批流程,将资金更多引导至推进低碳转型、绿色发展的中小型企业,加大中小型企业积极开展绿色转型工作的意愿。此外,各金融机构应加强研读2024年版《绿色低碳转型产业指导目录》,深入挖掘各绿色低碳转型领域融资需求,推动“双碳”目标实现。对于可持续发展挂钩贷款,扩大借款人涉及的行业将有助于实现全面可持续发展。针对不同行业、不同规模的企业,KPI可以结合政策要求、行业标准、企业特点等为其进行专门设计。持续探索适合全面推进乡村振兴、具有普惠意义的社会绩效指标,加强对企业管理和业务相关的公司治理绩效指标的设计指导,激励公司提高ESG综合治理水平,从自身实现可持续发展。 第三方机构应充分发挥自身作用,加强风险管理与贷款信息透明度。第三方评估机构应加强自身专业资质的培养与审核,对绿色贷款拟投放项目进行深入分析并对涉及的环境与社会风险进行专业化评估,加强项目环境效益的量化计算,确保绿色贷款评估结果的公正、准确。因我国绿色贷款的信息披露和沟通机制不完善,信息不对称问题尤其突出,外部机构从中扮演了重要角色,专业评估报告为银行绿色贷款发放提供了有效支撑。可持续发展挂钩贷款广泛应用于各行业,所涉及的行业专业性和技术性较强,而银行与借款人对各个行业的技术、工艺流程、产品相关的可持续发展挂钩目标的专业性有限,因此需要第三方专业机构进行专业评估并进行考核披露。因此更应注重第三方机构的指标设置与外部审查作用,防止借款人通过设置不恰当的SPT或通过对SPT监控、计量和披露不准确或者夸大事实而导致出现假贴标现象。在此背景下,未来仍将鼓励借款人不断完善信息披露机制,而第三方机构应做好自身认证审核环节,共同为贷款质量把关,强化信息披露,提升可持续发展挂钩贷款的透明度和可信度已是大势所趋。
